Moving to France: Complete Relocation Guide for Americans
France has long captivated Americans seeking a refined lifestyle, rich cultural heritage, and exceptional quality of life that extends far beyond the romanticized images of Parisian cafés and Provence lavender fields. For college-educated Americans, France represents an increasingly attractive destination for permanent relocation, offering world-class healthcare, diverse property opportunities, and a pace of life that prioritizes well-being over constant productivity. The growing number of Americans retiring in France is a testament to their positive experiences, from enjoying the culture to benefiting from the comprehensive healthcare system.
Understanding French Visa Requirements for Long-Term Residence

The Long-Stay Visa (VLS-TS) Process
France doesn't offer a specific "retirement visa," but Americans seeking permanent relocation must obtain a long-stay visa (VLS-TS) with visitor status. This visa allows residence in France for up to one year initially without working and can be renewed as long as applicants meet the requirements. US citizens can visit France visa-free for up to 90 days within a 180-day period for tourism or business, but stays exceeding this require the long-stay visa.
The visa application process requires submission through French consulates in the United States, typically taking 2-3 months for processing. Essential documentation includes a valid passport with at least six months validity, proof of sufficient financial resources generally above France's minimum wage (approximately €1,800 per month in 2025), private health insurance with minimum €30,000 coverage, and accommodation proof. Applicants must also sign a declaration stating they won't engage in employment during their stay.
Transitioning to Permanent Residency
Upon arrival, Americans must validate their visa online within three months at administration-etrangers-en-france.interieur.gouv.fr. Before the initial visa expires, applicants can apply for a residence card (carte de séjour), which becomes the long-term authorization for continued residence. The residence permit process allows enjoyment of France's benefits as a legal resident rather than remaining a perpetual tourist.
Financial Considerations and Cost of Living Analysis

Comparative Living Costs
Americans relocating to France often discover significant financial advantages compared to US living costs. Consumer prices in France are approximately 10% lower than in the United States excluding rent, while overall costs including rent are 24.2% lower. Housing represents the most substantial savings, with rent prices in France averaging 47.2% lower than US equivalents.
Monthly living expenses vary considerably by region, with Paris requiring €3,500+ monthly for comfortable living, mid-sized cities like Lyon and Bordeaux averaging €2,500-3,000 monthly, and smaller cities manageable with €2,000-2,500 monthly. Single person average monthly costs range around €900-€1,500 without rent, while families of four average €3,200-€4,400 without rent.

Property Investment Opportunities
Americans face no restrictions on purchasing property in France, though owning French property doesn't automatically grant residency rights. For long-term stays exceeding 90 days, buyers must obtain the appropriate long-stay visa. The French property market offers exceptional value compared to many US regions, particularly when exchange rates favor American buyers.
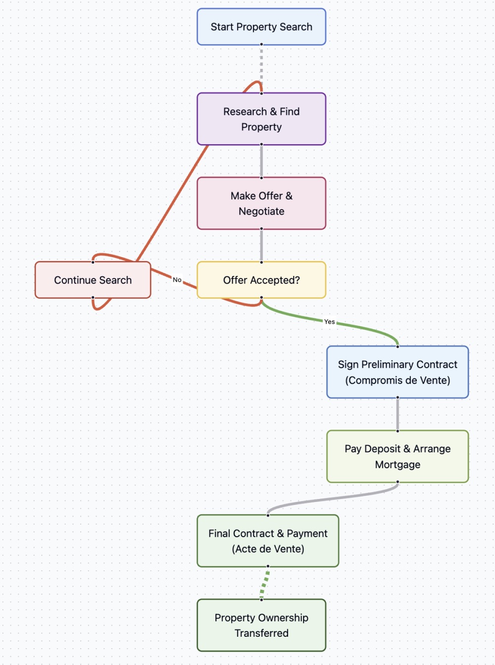
Property purchase involves signing two main contracts: the compromis de vente (preliminary sales agreement) and the acte de vente (final deed of sale). The process typically includes a 10-day cooling-off period and requires a deposit ranging between 5-10% of the purchase price held by the notaire. Legal costs, known as frais de notaire, total between 7-10% of the purchase price for existing properties and around 2% plus 20% VAT for new properties.
Navigating the Property Buying Process

Key Points:
- The process typically takes 2-3 months from offer to completion
- Notary fees are approximately 7-8% of the property price
- You have 10 days to withdraw after signing the preliminary contract
- Most purchases require a 10% deposit upon signing the compromis
Mortgage Options for Americans
French mortgages for Americans present unique challenges due to the Foreign Account Tax Compliance Act (FATCA), which makes compliance costs prohibitive for many French banks. However, some French banks continue offering mortgages to non-residents, typically requiring 20-30% down payments and accepting securities or equivalent as collateral. French mortgage rates often average 1-1.5% lower than US rates, with terms spanning 10-20 years.
Property Types and Regional Considerations
France offers diverse property options from chic Parisian apartments to rustic countryside estates, with significant price variations between regions. Rural properties provide exceptional value due to lower population density and high property supply, while major cities and tourist destinations command premium prices. Two-bedroom village homes in expat communities like Cotignac start around €190,000, while standalone homes with gardens can be purchased for €340,000.
Healthcare System Access and Benefits

World-Class Medical Care
France's healthcare system, Protection Universelle Maladie (PUMA), consistently ranks among the world's best and becomes accessible to legal residents after three months of continuous residence. The system covers approximately 70-80% of medical expenses, with doctor visits costing €25 and specialist appointments €50.
Once enrolled after the three-month period, doctor visits cost approximately $9 with 70% reimbursement directly to bank accounts. Healthcare enrollment requires registration with the local CPAM (Caisse Primaire d'Assurance Maladie) office, where residents obtain their Carte Vitale for accessing medical services. Many Americans supplement public coverage with private health insurance (mutuelle) for enhanced benefits including access to private hospitals and English-speaking practitioners.
Healthcare Requirements for Visa Applications
During the initial three months and throughout the visa application process, Americans must maintain private health insurance providing minimum €30,000 coverage plus medical repatriation and emergency treatment throughout the Schengen zone. For foreign retirees from non-EU countries, private health insurance costs vary considerably based on age, health status, and coverage level, ranging from several hundred to several thousand euros annually.
Best Places to Live for American Expats

Popular Destinations for Americans
Paris hosts approximately 14,000 Americans, representing nearly half of all Americans residing in France. The capital attracts expats with its world-renowned cultural scene, international community, and abundant professional opportunities, though living costs are significantly higher than other regions.
Regional Alternatives Offering Better Value
Lyon, France's second-largest city, appeals to Americans with its exceptional culinary heritage, proximity to the Alps, and dynamic lifestyle combining modern urban living with rich history. The city offers excellent career opportunities in aerospace and other industries while maintaining more affordable living costs than Paris.
Southern France regions like Aix-en-Provence and Montpellier attract Americans seeking Mediterranean climate and relaxed Provençal lifestyle. These areas offer affordable living costs, proximity to beaches, and established expat communities. The Occitanie region, including charming towns like Carcassonne and Nîmes, provides tranquil countryside living while maintaining access to modern amenities.
Cultural Integration and Language Requirements

Language Proficiency Expectations
While no French language test is required for initial long-stay visas or first-year residence cards, language requirements apply to multi-year residency permits and citizenship applications. Americans applying for their first carte de résident (10-year card) must demonstrate A2-level French proficiency, while permanent resident card renewals require B1-level competency.
French language mastery facilitates essential daily activities including professional interactions, medical appointments, and community integration. Even basic French skills significantly improve the relocation experience, as cultural adaptation requires understanding local customs and communication styles.
Cultural Adaptation Strategies
Americans living in France often need to adjust expectations regarding social interactions, as French culture emphasizes building relationships gradually rather than immediate personal disclosure. French politeness manifests verbally through greetings like "bonjour" and "merci," while American politeness often relies on non-verbal expressions like smiling.
Successful cultural integration involves embracing French lifestyle elements including extended lunch breaks, appreciation for fresh local produce, and work-life balance prioritization. Local markets represent integral aspects of French daily life, offering opportunities for community interaction and access to exceptional regional specialties.
Tax Considerations and Double Taxation Prevention

US-France Tax Treaty Benefits
Americans residing in France must navigate dual tax obligations, filing returns in both countries while avoiding double taxation through treaty provisions. The US-France tax treaty and totalization agreement help prevent double taxation on most income types, with Social Security benefits receiving favorable treatment.
French tax residents must declare worldwide income and file French tax returns for income exceeding approximately €11,000. However, passive income, pensions, and Social Security income may not be included in French tax calculations due to treaty provisions, resulting in minimal healthcare system contributions for many retirees.
Financial Planning Considerations
Americans should consult international tax advisors specializing in Franco-American regulations before relocating. Some US investments receiving favorable treatment domestically may face higher taxation in France, requiring portfolio optimization strategies. Estate planning also requires consideration of both countries' regulations for inheritance and succession matters.
Practical Implementation Timeline
Successful relocation requires systematic planning beginning 12 months before the intended move. Initial phases involve regional research, property market investigation, and basic French language learning. Financial preparation includes assessing pension eligibility, researching French banking options, and currency hedging considerations.
Structured Approach to Relocation
Documentation gathering should begin 9 months prior, including passport validity verification, birth certificate apostille, tax return compilation, and medical record translation. The visa application process requires 4-3 months lead time for consulate appointments and processing.
Upon arrival, immediate priorities include visa validation, bank account opening, and utility establishment. Healthcare registration becomes possible after three months of continuous residence, while integration activities should begin immediately through language learning and community engagement.
Long-Term Settlement Strategies
First-year milestones include residence permit applications, tax return filing in both countries, and establishing professional service relationships with English-speaking accountants and legal advisors. Building local social networks through expat communities, cultural organizations, and volunteer opportunities facilitates successful integration.
Moving to France represents an achievable aspiration for Americans seeking enhanced quality of life, cultural enrichment, and financial advantages. The structured visa process, while requiring patience and documentation, provides clear pathways to legal residence and eventual long-term settlement. France's combination of world-class healthcare, diverse property opportunities, and rich cultural heritage creates compelling reasons for permanent relocation.
Success requires thorough preparation, realistic financial planning, and commitment to cultural adaptation, but the rewards include access to one of the world's finest healthcare systems, exceptional regional diversity, and a lifestyle emphasizing quality over quantity. With proper guidance and systematic approach, the dream of French residence can become a rewarding reality for Americans seeking their next life chapter.






